您的瀏覽器似乎不支援 JavaScript 語法,但並不會影響到內容的陳述。如需要選擇適合您的字級大小,可利用鍵盤 Ctrl ( )放大 (-)縮小。如需要返回到上一頁,可使用瀏覽器提供的 Alt 左方向鍵(←)。如需要列印,可利用鍵盤 Ctrl p 使用瀏覽器提供的列印功能。如需要收藏,可利用鍵盤 Ctrl d 使用加入我的最愛。
跳到主要內容區塊
電話
02-2268-9141#1608
服務信箱
sales@gudeng.com
:::
En
簡中
facebook
Youtube
twitter
選單
搜尋
搜尋
創新服務模式
價值x肯定
信念x堅持
創新x整合
關於家登
公司簡介
組織架構
家登大事記
子公司
家崎科技股份有限公司
家碩科技股份有限公司
聯絡我們
服務據點
投資人專區
股東會
致股東會報告書
開會通知書
持有股份達5%(含)以上股東名單
主要股東名單
議事手冊
股務代理機構
股東會議事錄
股東會錄影檔
聯絡我們
股東專欄
公司聯絡方式
法人說明會
股利分派
重大訊息公告
財務資訊
公開說明書
財務報告
每月營業額報告
公司年報
公司治理
董事會成員
董事會績效評鑑
審計委員會
薪資報酬委員會
永續發展委員會
公司治理架構
公司治理主管
內部稽核組織及運作
獨立董事與內部稽核主管及會計師之溝通情形
董事會重要決議事項
誠信經營守則執行情形
重要公司內規
企業社會責任具體推動計劃與實施成效
ESG-永續報告書
家登精密檢舉專區
都市更新專區
新聞與活動
新聞
新聞
最新消息
重大訊息
活動訊息
家登活動
法人說明會
影像集錦
形象影片
永續政策與承諾
品質政策
人權政策
風險管理政策
環境永續
員工關懷
資訊安全
知識管理
供應鏈管理
社會影響力
營運持續管理
人才發展
利害關係人專區
證書專區
實驗室品質政策
RBA
勞工政策
安全衛生政策
環境政策
道德政策
衝突礦產政策
禁限用物質政策
2024-永續報告書
智慧財產專區
ESG
產品範疇
晶圓傳載解決方案
200mm 晶圓載具
300mm 晶圓載具
450mm 晶圓載具
光罩傳載解決方案
光罩盒
Nikon / Canon 光罩盒
RSP 150
RSP 200
EUV POD
TFT-LCD大尺寸光罩盒
組裝式大尺寸光罩盒
先進封裝傳載解決方案
先進封裝載具
航太產業解決方案
起落架關鍵零組件
副翼關鍵零組件
電系及液態管路零組件
相關服務
清洗服務
報價單條文
展覽DM(中)
展覽DM(英)
人才招募
搜尋職缺
員工福利
MA幹部計畫
搜尋
搜尋
En
簡中
:::
首頁
投資人專區
公司治理
重要公司內規
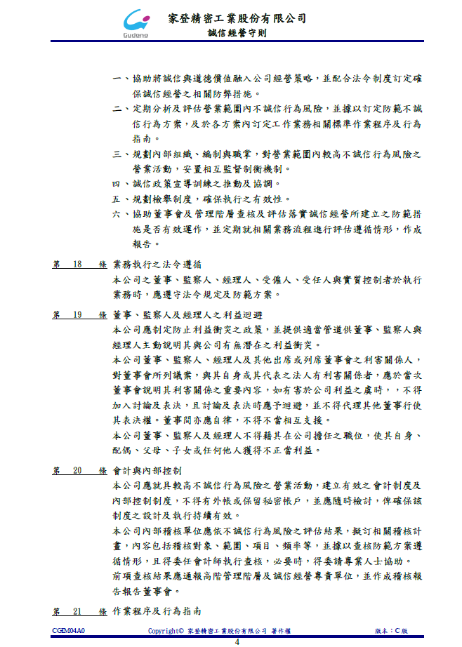
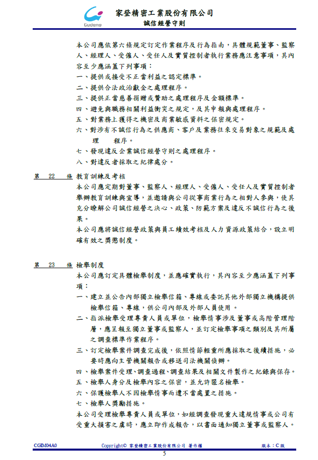
誠信經營守則及落實情形
誠信經營守則及落實情形
2025/12/23
檔案下載
(官網)3680-家登114舉辦誠信經營之內、外部之教育訓練情形
回上一頁